Entrusting us with your sensitive data destruction is the most efficient way to ensure statutorily compliant disposal of business and client information. All of Cyber Recycling’s production labs use WipeDrive Enterprise 9, the global gold standard in data erasure. We provide a certified data destruction service in Australia that meets the highest security and compliance standards worldwide. WipeDrive, the world’s most certified data erasure software, meets the U.S. Government’s NIAP EAL 4+ standard, ensuring the highest level of secure data deletion approved by NIST and NSA.
IT asset disposal and value recovery is one of the common situations where our data destruction services are essential—ensuring sensitive data is removed before recycling or resale of devices. In addition to software-based data wiping, we also offer hard disk drive shredding for physical data destruction when required. These services are commonly used during asset decommissioning, including recycling laptop computers and other IT hardware. Our certified data destruction service in Australia ensures permanent removal of data in accordance with global best practices and national standards.
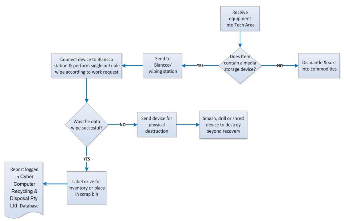
A step-by-step guide showing how our secure data deletion process works.
Certified documentation confirming complete data destruction.











